

Η Οργανωτική Ανάπτυξη μιας επιχείρησης είναι σύνθετο έργο, στο οποίο εμπλέκονται διαφορετικές εξειδικεύσεις του χώρου διοίκησης των επιχειρήσεων και απαιτεί έναν μεσομακροπρόθεσμο σχεδιασμό.
Για τον σκοπό αυτό είναι αναγκαίο να προηγηθεί μια διαγνωστική μελέτη στην οποία οι 5 παράγοντες αναλύονται διεξοδικά συνολικά ή για επιμέρους τμήματα μέσω εξειδικευμένου Audit και προκύπτει Report με ιεραρχημένες προτάσεις για συγκεκριμένες παρεμβάσεις και προτεραιότητες στους 5 παράγοντες όπως συνοπτικά περιγράφονται παραπάνω.
H εξειδίκευση του 5CPF© Model στις πωλήσεις με συμβουλευτικές και εκπαιδευτικές υπηρεσίες ανάλογα με τον κλάδο αποτυπώνεται παρακάτω:



Η Active Safety παρέχει συμβουλευτικές υπηρεσίες Υγείας και Ασφάλειας της Εργασίας και είναι αδειοδοτημένη ως Εξ.Υ.Π.Π (Εξωτερικές Υπηρεσίες Προστασίας και Πρόληψης) από το Υπουργείο Εργασίας. Επίσης, είναι μέλος του ΠΑΣΥΜΕΠ, του Πανελλήνιου Συνδέσμου Εταιριών ΕΞΥΠΠ στον οποίο είναι και εκλεγμένο μέλος ΔΣ. Για περισσότερες πληροφορίες σας παραπέμπουμε στο www.active-safety.gr.
Η ομάδα μας αποτελείται από ένα σύνολο ανθρώπων με πάθος για την εξέλιξη και την αριστεία.



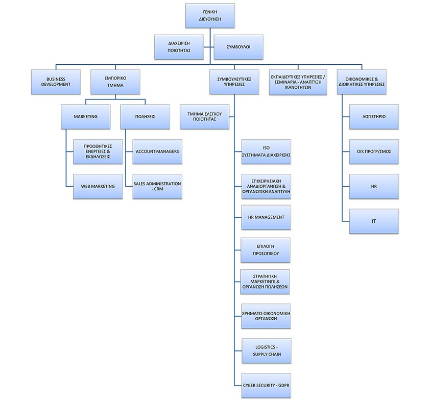
Η λειτουργία της Excellence and Lean Management Consultants διέπεται από τις αρχές του Συστήματος Διαχείρισης Ποιότητας κατά ISO 9001, της σχετικής νομοθεσίας, και τις απαιτήσεις της αγοράς.
Βασική μας φιλοσοφία: η ικανοποίηση των αναγκών των πελατών μας.
Εργαλείο υλοποίησης: η εφαρμογή του συστήματος ποιότητας.
Συγκεκριμένα στόχοι του Συστήματος Ποιότητας είναι:
Η επίτευξη των παραπάνω καθορίζεται μέσα από τις βασικές διεργασίες του Συστήματος Ποιότητας, οι οποίες καθορίζουν ενέργειες όπως:
Business advices given over 30 years
Businesses guided over thirty years
Business Excellence awards achieved
